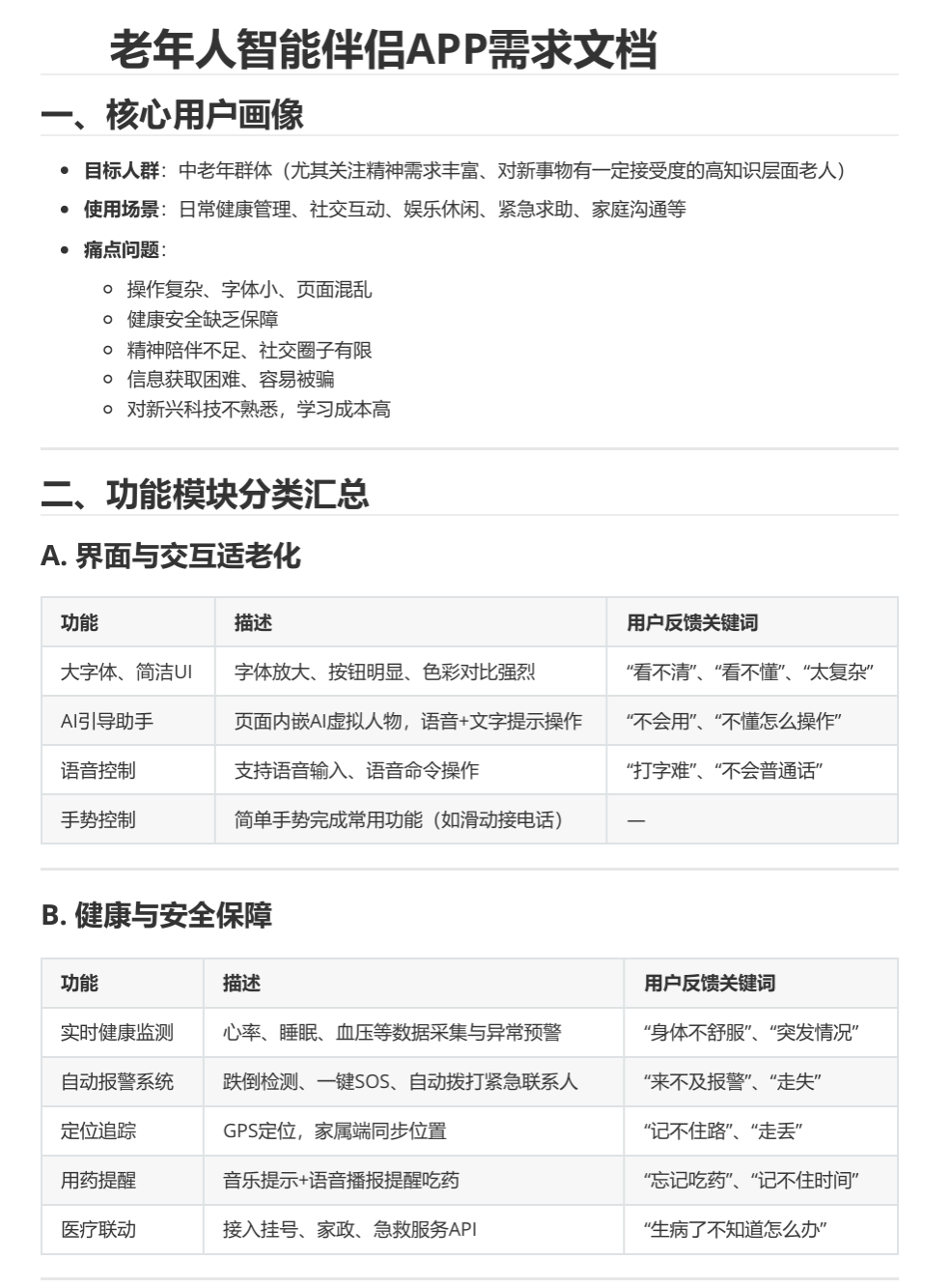
针对中老年群体在数字化时代面临的健康管理、情感陪伴、操作门槛高等痛点,本项目旨在打造一款以情感联结为核心、语音交互为基础、健康安全为底线的智能伴侣APP,帮助老年人跨越数字鸿沟,提升生活品质。目标用户聚焦于高知识层面且对新事物接受度较高的中老年人,通过简洁直观的大字体界面、语音与手势控制降低操作难度,解决“看不清”“不会用”等基础问题。功能设计紧扣用户高频需求:集成实时健康监测系统,持续追踪心率、血压等数据,异常时自动预警并联动急救服务;配备跌倒检测、一键SOS和用药提醒功能,保障突发情况下的及时响应。同时,APP强化家庭情感纽带,支持一键视频通话、家庭共享日程及位置,并创新引入AI亲人陪伴系统,用户可通过上传亲人特征生成个性化聊天机器人,模拟对话以缓解孤独感。社交层面,APP结合本地化兴趣社区,推送戏曲、广场舞等定制内容,组织线下活动拓展社交圈,并通过反诈短剧科普安全知识,拦截风险链接,守护财产安全。产品差异化体现在全流程语音交互支持方言识别、智能健康管家结合硬件传感器提供趋势分析,以及家庭共享空间实现动态互动。整体定位以“安全为底线、陪伴为核心”,既作为连接家庭与医疗资源的桥梁,也通过适老化设计和技术创新,助力老年人享受科技便利,实现“老有所依、老有所乐”。目前核心功能已进入开发阶段,未来将持续完善生活百科、工具拓展等模块,构建全方位智慧养老生态。
项目成员合照:

作品截图:
